
突如其来的新冠肺炎疫情,
让传统印章管理的尴尬局面不断凸显:
无法外派印管员,分支机构印章使用难;
为阻断疫情传播,人员不能接触,盖章难;
业务需要外带印章使用,监管难……
诸多问题难倒一大片企业。

群杰物联科技想企业所想,急企业所急,为帮助企业实现印章智慧安全管理,让企业印章使用更安全,管理更智慧。3月6日上午10:30-12:00,群杰物联科技在直播平台完成了《新冠疫情风暴下,企业如何智慧用章?》第一期直播讲座。
直播 · 回顾
满屏的鼓励和支持,让我们甚感欣慰,因为能帮助企业打破时间和空间限制,实现印章智慧安全管理是我们最大的心愿!

群杰物联智能印章管理专家 刘海东
在上午的直播交流中,群杰物联智能印章管理专家刘海东先生从如何通过印章全生命周期管理让制度落地;如何通过OCR识别、数字水印技术实现风险防控以及如何实现企业全场景用印下的智能管理三个方面详细、全面的给出了解决方案。并就各企业现下最关心的问题进行了在线答疑。没有赶上直播的小伙伴们,快来一起回顾一下吧!
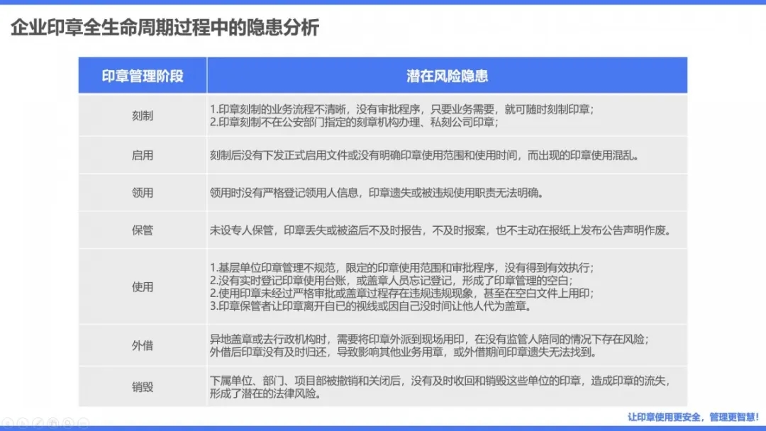
通过印章全生命周期管理让制度落地
刘海东先生从企业印章全生命周期过程中的隐患分析讲起,通过风险点剖析,给出管理解决方案--通过物联网手段让管理制度落地。
即应用物联网平台及用印宝智能印章,通过软件平台+硬件终端部署方式实现印章全生命周期管理制度落地。前端防范,后端审核,过程监控,有效把控印章生命周期内的各个风险点。
![]()
通过文字识别、数字水印技术实现风险防控
如何实现盖章风险防控?刘海东先生指出,最重要的就是要解决“人、章、文件”的问题,他提出利用智能化设备和文字识别技术来解决这一问题。
通过用印宝智能印章给企业传统物理印章加上智慧外衣,首先解决人和章接触的风险问题。接着通过物联网平台数字水印技术,给要盖章的文件加密,解决文件伪造、掉包问题。再通过智能设备所具备的安全监控技术以及信息传输技术,实现可视可控化盖章,解决使用过程的风险因素。最后通过物联网平台的文字识别、关键字预警、数据分析等技术守住安全防线。这一整套的系统加终端就可以实现企业印章的风险防控。
实现企业全场景用印下的智能化管理
刘海东先生从企业用印的全场景分析以及不同场景的特点给出了解决方案。
结合讲座的主题与解决方案内容,群杰物联产品中心的小姐姐在线完整演示了方案所涉产品群杰印章柜、群杰盖章机、群杰用印宝的使用过程。
感谢所有关注企业的支持,群杰将不断努力,给您带去更加完善的印章智慧管理解决方案,我们下期再见!